
Modern businesses increasingly compete on the quality of their customer experience rather than on product features alone. Yet many organizations operate in silos — marketing generates leads with little regard for sales readiness, sales closes deals without preparing customers for onboarding, and support operates in isolation from the upstream journey that shaped customer expectations. The result is a fragmented experience that erodes trust, inflates churn, and suppresses lifetime value.
This paper presents an integrated framework connecting four strategic layers: Buyer Personas, the Buyer’s Journey, persona-tuned Campaign architecture, and a full-cycle Pipeline system spanning Leads, Sales, Onboarding, Operations, Delight, and Support. Drawing on CRM strategy, inbound marketing methodology, and revenue operations best practices, this framework offers a systems-level blueprint businesses can adapt to increase conversion, retention, and advocacy — at scale.
Introduction: The Alignment Imperative
The average B2B buying journey now involves six to ten decision-makers, spans weeks or months, and touches dozens of marketing and sales interactions before a deal is won or lost. Despite this complexity, most organizations treat marketing, sales, and customer success as separate functions optimized for their own metrics rather than for shared customer outcomes.
The cost of misalignment is measurable. Research from SiriusDecisions consistently shows that organizations with tightly aligned sales and marketing functions achieve 24% faster three-year revenue growth and 27% faster profit growth over a three-year period. Customer success misalignment compounds the problem: Bain & Company research found that a 5% increase in customer retention can increase profits by 25–95%.
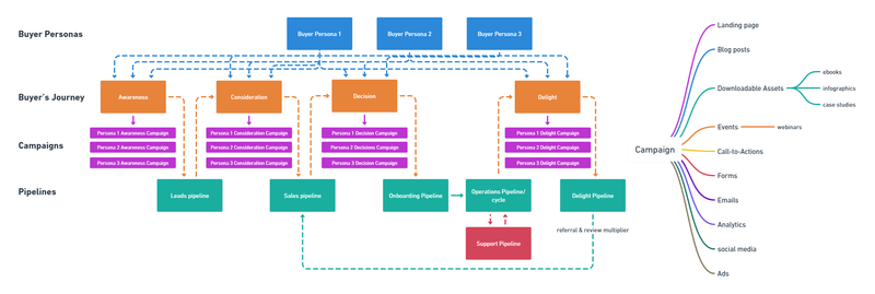
The framework introduced in this paper — visually summarized in the attached systems diagram — addresses misalignment at its root by establishing a common architecture shared across marketing, sales, and customer success: one grounded in who the buyer is, where they are in their journey, what campaigns speak to them in that moment, and which operational pipeline captures and advances their progress.
Key Premise
A business that cannot describe its buyers, their journey, the campaigns designed for each stage, and the pipelines that govern each handoff is operating without a system. It is executing tactics without a strategy.
Buyer Personas: Knowing Who You Serve
2.1 Definition and Strategic Purpose
A buyer persona is a semi-fictional representation of an ideal customer, constructed from qualitative research, quantitative data, and direct interviews with existing customers. It is not a demographic profile — age and income alone do not predict buying behavior. A well-formed persona captures psychographic depth: goals, fears, decision-making criteria, information sources, objections, and success metrics.
The strategic purpose of a persona is to make abstract market segments concrete enough to act upon. Rather than writing messaging for ‘SMB decision-makers,’ a team aligned around a persona called ‘Operations Owen’ — a 45-year-old VP of Operations at a 50-person manufacturing firm who prioritizes uptime and hates vendor lock-in — can craft copy, choose channels, and design workflows that resonate with a real human psychology.
2.2 Building a Persona: Core Dimensions

2.3 The Multi-Persona Reality
Most B2B purchases involve multiple personas, each with distinct needs. A software sale might involve a Champion (the operational user driving adoption), an Economic Buyer (the CFO approving the budget), a Technical Evaluator (IT or security), and an End User whose adoption determines long-term success. Effective persona strategy maps messaging, content, and objection handling to each role within the buying group — not just to the primary contact.
The diagram at the center of this framework shows Buyer Persona 1, 2, and 3 as the anchoring layer. Each persona feeds into the Buyer’s Journey, and each journey stage spawns persona-specific campaigns. This is not coincidental. The architecture is designed to ensure that no touchpoint is persona-agnostic.
Practitioner Note
Start with two to three well-researched personas rather than six shallow ones. Depth of insight drives campaign effectiveness. Each persona should be based on at least five to ten real customer interviews, validated by CRM data patterns.
The Buyer’s Journey: Mapping the Path to Purchase and Beyond
3.1 Beyond the Traditional Funnel
The traditional marketing funnel — Awareness, Consideration, Decision — describes the purchase arc but ignores what happens after the sale. Customers who buy and receive no structured post-purchase experience churn, stagnate, or become vocal detractors. The framework in this paper extends the journey through a fourth stage: Delight, which encompasses onboarding, ongoing success, and advocacy development.
This four-stage journey — Awareness, Consideration, Decision, Delight — maps directly to the campaign and pipeline architecture described in subsequent sections. Each stage has distinct buyer psychology, information needs, and conversion objectives.
3.2 The Four Journey Stages
Stage 1: Awareness
The buyer has recognized a problem or opportunity but has not yet defined a solution category. They are searching for information, seeking to understand their situation, and receptive to educational content that validates their experience. They are not ready to evaluate vendors.
Marketing objectives at this stage are reach and recognition: get in front of the right persona with content that establishes credibility and captures attention. Conversion goals are typically email capture, content downloads, or event registrations — low-commitment exchanges that begin the relationship.
Stage 2: Consideration
The buyer has defined the problem and is now actively evaluating solution approaches. They are comparing methodologies, vendor categories, and build-vs-buy options. They seek proof points: case studies, comparison guides, expert opinions, and peer validation.
Marketing objectives shift to nurture and education: keep the prospect engaged, answer emerging objections before they become barriers, and differentiate the company’s approach. Sales begins to engage in a consultative capacity.
Stage 3: Decision
The buyer has narrowed their consideration set and is now evaluating specific vendors. Purchasing criteria crystallize. Economic buyers enter the conversation. The focus shifts to proof of fit: demos, proposals, references, trials, and ROI calculations.
Marketing supports sales by enabling the conversation with relevant content, enabling sales tools (battlecards, ROI calculators, reference lists), and ensuring brand consistency across all decision-stage touchpoints.
Stage 4: Delight
The contract is signed — and the real work of retention begins. Delight is not a passive satisfaction goal; it is an active strategy for building customers into advocates. This stage encompasses structured onboarding, proactive success check-ins, value realization milestones, and systematic identification of expansion and referral opportunities.
Organizations that treat Delight as a distinct stage — with its own campaigns, pipelines, and success metrics — consistently outperform those that consider the customer journey complete at contract signature.

Campaigns: Persona-Tuned Messaging at Every Stage
4.1 The Campaign Architecture Principle
A campaign is a coordinated set of marketing and sales activities directed at a specific audience, toward a specific goal, within a defined timeframe. The critical insight of the framework presented here is that campaigns should be defined at the intersection of persona and journey stage — not broadly at the channel or product level.
This yields a campaign matrix: for three personas and four journey stages, a complete campaign architecture consists of twelve distinct campaign tracks. Each track has its own messaging, content assets, CTAs, channels, and success metrics. The diagram reflects this exactly: Persona 1, 2, and 3 each have campaigns tailored to Awareness, Consideration, Decision, and Delight.
4.2 Campaign Assets by Stage
The framework diagram identifies a rich taxonomy of campaign asset types, each suited to particular stages and buyer needs:
Content & Inbound Assets
- Landing Pages — Stage-specific pages designed to convert a persona at a particular journey moment, with messaging, social proof, and CTAs calibrated to their readiness level.
- Blog Posts — Educational content targeting awareness-stage buyers via organic search. Persona-tuned for vocabulary, pain point framing, and reading level.
- Downloadable Assets (eBooks, Infographics, Case Studies) — Mid-funnel content offering substantive value in exchange for contact information or progressive profile data. Infographics serve visual learners and social sharing; case studies serve decision-stage validation.
Engagement Assets
- Events & Webinars — High-intent touchpoints for consideration and decision stage buyers. Live formats create conversational context that accelerates trust.
- Call-to-Actions (CTAs) — The connective tissue of the campaign architecture. Each content piece should contain a journey-appropriate CTA that moves the buyer to the next logical step.
- Forms — Data capture points that should be intelligently progressive, asking only for what is needed at each stage to reduce friction while building a complete profile over time.
Communication Assets
- Emails — The highest ROI channel for nurture. Persona-tuned sequences with stage-appropriate content, send-time optimization, and behavioral triggers ensure relevance at scale.
- Social Media — Awareness and retargeting channels. Platform selection should follow persona: LinkedIn for B2B decision-makers, Instagram for consumer-facing personas, YouTube for complex product education.
- Ads — Paid amplification of campaign content. Most effective when targeting persona-specific audiences (e.g., LinkedIn job title targeting, retargeting by content consumed) with stage-appropriate creative.
Measurement
- Analytics — Campaign-level attribution tracking that connects asset engagement to pipeline advancement. Effective measurement requires UTM discipline, CRM integration, and revenue attribution modeling.
4.3 Persona-Tuned Messaging: What It Means in Practice
Persona-tuned messaging is not cosmetic personalization — it is substantive differentiation of value proposition, proof type, language register, and call-to-action based on who the buyer is. Consider how the same product feature might be positioned differently across three personas:

Key Takeaway
The same feature generates entirely different conversations depending on who you are speaking to. Persona-tuned messaging operationalizes this insight across every campaign asset, email sequence, sales deck, and CTA.
- The Marketing Funnel vs. Operational Pipelines
5.1 Understanding the Distinction
One of the most persistent sources of organizational confusion is the conflation of the marketing funnel with operational pipelines. These are related but distinct constructs that serve different purposes at different organizational levels.
The marketing funnel is a strategic model describing the aggregate movement of buyer populations through stages of awareness, consideration, and decision. It operates at a population level and is measured in volumes, conversion rates, and velocity across cohorts.
Pipelines are operational constructs within a CRM. They describe the specific stages an individual deal, customer, or relationship moves through, with defined entry and exit criteria, owner assignments, and associated tasks. Pipelines govern individual records; the funnel describes aggregate flows.

5.2 Why Both Matter
Organizations that only manage the funnel lose track of individual buyers and cannot execute consistent experiences at scale. Organizations that only manage pipelines lack the aggregate visibility to make strategic decisions about campaign investment, segment targeting, or resource allocation.
The framework presented in this paper integrates both: marketing campaigns drive funnel movement at the population level, while pipelines operationalize individual buyer progress at the record level. Campaign performance is measured by funnel metrics; pipeline health is measured by stage velocity, win rate, and deal size.
- The Full-Cycle Pipeline Architecture
6.1 Overview
Most businesses operate with a Leads pipeline and a Sales pipeline. High-performing organizations operate with a full pipeline ecosystem that governs every phase of the customer relationship from initial inquiry through long-term advocacy. The framework in this paper identifies six interconnected pipelines: Leads, Sales, Onboarding, Operations/Cycle, Delight, and Support. Each has a distinct purpose, owner, and set of success metrics.
6.2 The Leads Pipeline
Purpose: Qualify and route incoming inquiries before they enter the sales process. The Leads pipeline prevents unqualified contacts from polluting the sales pipeline and ensures reps focus on high-probability opportunities.
This pipeline is fed by all awareness and consideration-stage campaign conversions: form submissions, content downloads, event registrations, and inbound inquiries. Leads are scored, enriched, and routed to the appropriate sales team or sequence based on persona fit, intent signals, and ICP match criteria.
- Stage 1: New Lead — Unqualified contact, automated enrichment in progress
- Stage 2: MQL (Marketing Qualified Lead) — Meets engagement thresholds; passed to SDR for outreach
- Stage 3: SAL (Sales Accepted Lead) — SDR confirms basic qualification criteria; passed to AE
- Stage 4: SQL (Sales Qualified Lead) — AE confirms budget, authority, need, timeline; moved to Sales pipeline
- Stage 5: Disqualified — Does not meet criteria; returned to nurture or archived
6.3 The Sales Pipeline
Purpose: Manage active deals from initial sales conversation through closed-won or closed-lost outcomes. The Sales pipeline is the core revenue-generating workflow and should reflect the actual steps a deal moves through in the buying process — not an idealized version.
A well-designed Sales pipeline has five to seven stages with clear entry and exit criteria. Each stage corresponds to a buyer commitment and a seller deliverable. Stage names should describe buyer actions (’Discovery Complete,’ ‘Proposal Sent’) rather than seller activities (’Contacted,’ ‘Following Up’), as buyer actions are more reliable signals of deal progress.
- Discovery — Needs analysis complete; pain confirmed
- Solution Design — Custom solution or proposal scope defined
- Proposal Sent — Formal proposal or quote delivered to buyer
- Negotiation — Commercial terms under discussion
- Closed Won — Contract executed; handoff to Onboarding pipeline triggered
- Closed Lost — Deal not won; reason documented; contact flagged for future nurture
6.4 The Onboarding Pipeline
Purpose: Ensure new customers achieve their first value milestone as rapidly and smoothly as possible. Onboarding is the most critical phase of the post-sale relationship. Customers who do not achieve early success are exponentially more likely to churn, regardless of product quality.
The Onboarding pipeline is triggered automatically at Closed Won in the Sales pipeline. It should have a defined owner (Customer Success Manager or Onboarding Specialist), a structured set of milestones, and a clear definition of ‘onboarding complete’ tied to product adoption metrics rather than arbitrary time thresholds.
- Kickoff Scheduled — Welcome email sent; onboarding call booked
- Kickoff Complete — Success criteria, timeline, and stakeholders confirmed
- Configuration In Progress — Technical setup, integrations, data migration underway
- Training Complete — Key users trained; adoption metrics baseline established
- First Value Achieved — Customer has reached their defined first-value milestone
- Onboarding Complete — Handoff to Operations/Cycle pipeline confirmed
Critical Insight
Onboarding is not a formality — it is the first real test of whether your product delivers on its sales promise. Businesses with structured onboarding pipelines see 50% higher customer retention in the first year compared to those without formal onboarding processes.
6.5 The Operations Pipeline / Cycle
Purpose: Manage the ongoing customer relationship during the active subscription or engagement period. This pipeline — also described as a ‘cycle’ in the framework diagram — governs regular touchpoints, health monitoring, renewal conversations, and expansion identification.
Unlike other pipelines, the Operations pipeline is often recurring in nature. A customer may move through multiple cycles during their lifetime relationship. Each cycle represents a renewal period, a project phase, or a defined engagement window. The pipeline ensures no customer falls through the cracks during the ‘silent middle’ of the customer relationship — the period between onboarding completion and the next major event.
- Active — Customer in steady-state; automated health monitoring in place
- Health Check Scheduled — Periodic proactive review triggered by time or health score
- Expansion Opportunity Identified — Usage data or conversation signals indicate readiness for upsell
- Renewal Conversation Active — Upcoming renewal flagged; commercial review initiated
- Renewal Closed — Contract renewed; cycle restarts
6.6 The Delight Pipeline
Purpose: Systematically convert satisfied customers into active advocates — referral sources, case study participants, review writers, community contributors, and reference accounts. Delight is not passive; it requires deliberate cultivation.
The Delight pipeline is fed by customers who have demonstrated high health scores, strong NPS results, or explicit satisfaction signals. Its stages move customers from satisfied to vocal advocate, generating the referral and review multiplier effects shown in the framework diagram.
- Advocate Identified — Customer flagged as high-NPS, high-engagement candidate
- Reference Request Sent — Invited to serve as a reference or case study
- Referral Program Enrolled — Joined formal referral program; outreach tracking enabled
- Review Published — Review submitted on G2, Capterra, Google, or industry platform
- Active Advocate — Participating in community, speaking opportunities, or co-marketing
6.7 The Support Pipeline
Purpose: Resolve customer issues quickly and with minimum friction while capturing product and process intelligence. The Support pipeline is the operational safety net of the customer relationship. How support interactions are handled has an outsized impact on retention — research consistently shows that customers who have a problem resolved excellently are often more loyal than those who never had a problem at all.
The Support pipeline intersects with the Operations pipeline in both directions: support tickets inform health score calculations, and proactive health monitoring often prevents tickets before they arise. Unresolved tickets that escalate should trigger flags in the Operations and potentially Sales pipelines to ensure account-level awareness.
- Ticket Submitted — Issue logged via email, chat, phone, or portal
- Triage — Category, severity, and ownership assigned
- In Progress — Active investigation or resolution underway
- Pending Customer — Awaiting customer response or action
- Resolved — Issue confirmed resolved; CSAT survey triggered
- Escalated — High-severity issue flagged to leadership; account team notified
- Integrating the System: Cross-Pipeline Flows and Handoffs
7.1 Handoff Design Principles
The individual pipelines described in Section 6 only deliver their full value when connected by well-designed handoffs. A handoff is a deliberate transfer of ownership, context, and commitment from one team or pipeline to the next. Poor handoffs — characterized by data loss, communication gaps, or unclear ownership — are among the most common causes of customer experience failure.
Effective handoff design requires three elements: a clear trigger (what event initiates the handoff), a context package (what information must accompany the record), and an acknowledgment protocol (how the receiving party confirms readiness to proceed).
7.2 The Primary Handoff Chain

7.3 The Referral and Review Multiplier
The framework diagram highlights a ‘referral and review multiplier’ emanating from the Operations and Delight pipelines. This is not incidental — it represents the compounding return on customer experience investment. Every customer who becomes an active advocate generates referral pipeline volume that enters the Leads pipeline without paid acquisition cost, review content that improves organic conversion rates on third-party platforms, and social proof that reduces objection handling time in the Decision stage for new prospects.
Businesses that systematically cultivate advocacy through the Delight pipeline therefore improve the economics of their entire acquisition funnel, not just their retention metrics.
Implementation Roadmap
8.1 Phase 1: Foundation (Months 1–2)
- Conduct buyer persona research: interview 15–20 customers and prospects across target segments
- Validate and document two to three primary personas with full dimension profiles
- Map the buyer’s journey for each persona with qualitative research on information sources, decision criteria, and objections at each stage
- Audit existing CRM pipelines against the framework; identify gaps in stage definitions, entry/exit criteria, and ownership assignments
- Establish baseline metrics for each pipeline: volume, velocity, conversion rate by stage
8.2 Phase 2: Campaign Architecture (Months 3–4)
- Build the campaign matrix: 12 campaign tracks (3 personas × 4 journey stages)
- Prioritize based on current pipeline gaps — if consideration-stage conversion is weak, prioritize consideration campaigns
- Develop core content assets for each priority campaign track
- Implement UTM taxonomy and attribution tracking for all campaign assets
- Configure CRM workflows to route leads to persona-specific nurture tracks based on behavioral signals
8.3 Phase 3: Pipeline Optimization (Months 5–6)
- Redesign pipeline stages based on buyer-action criteria rather than seller-activity descriptions
- Define formal handoff protocols for each inter-pipeline transition
- Build CRM automations that transfer context at each handoff point
- Launch Delight pipeline for top-quartile customer accounts
- Establish Support pipeline escalation triggers connected to Operations pipeline health scores
8.4 Phase 4: Measurement and Iteration (Ongoing)
- Build a unified revenue operations dashboard tracking funnel and pipeline metrics in one view
- Conduct quarterly persona refresh interviews to validate ICP evolution
- Run campaign A/B tests within each persona/stage combination
- Review pipeline conversion rates monthly; investigate stages with below-benchmark velocity
- Measure advocacy pipeline output: referrals generated, reviews published, reference calls completed
Key Performance Indicators by Framework Layer

10. Conclusion
The framework presented in this paper — anchored by Buyer Personas, organized around the Buyer’s Journey, activated through persona-tuned Campaigns, and operationalized through a full-cycle Pipeline architecture — represents a systems-level approach to customer acquisition and retention that most businesses do not yet operate at.
The competitive advantage of this approach is not any individual component. Well-defined personas alone do not drive revenue. A clean CRM pipeline alone does not generate advocates. The advantage emerges from the integration: when every marketing touchpoint speaks to a specific persona at a specific journey stage, when every pipeline handoff carries complete context, when every satisfied customer is systematically cultivated into an advocate, the entire revenue system compounds.
Businesses that implement this framework do not just generate more leads — they generate better-fit leads that convert at higher rates. They do not just close more deals — they onboard customers into success that drives retention. They do not just retain customers — they convert them into a referral engine that reduces acquisition cost over time.
The diagram that inspired this paper is more than an organizational chart. It is a strategic system. The businesses that internalize it as such, and execute against it with discipline, are the ones that will build durable competitive advantages in their markets.
References & Further Reading
- Kotler, P. & Keller, K. L. (2022). Marketing Management (16th ed.). Pearson.
- Halligan, B. & Shah, D. (2014). Inbound Marketing: Attract, Engage, and Delight Customers Online. Wiley.
- Dixon, M. & Adamson, B. (2011). The Challenger Sale. Portfolio/Penguin.
- Bain & Company. (2000). Prescription for Cutting Costs. Customer Retention Economics Research.
- SiriusDecisions (now Forrester). Sales and Marketing Alignment Research Series.
- Bliss, J. (2006). Chief Customer Officer. Jossey-Bass.
- Sinek, S. (2009). Start With Why: How Great Leaders Inspire Everyone to Take Action. Portfolio.
- HubSpot Research. (2024). State of Marketing Report. HubSpot, Inc.
- Gainsight. (2024). Customer Success Index. Gainsight, Inc.
- Gartner. (2023). The Future of Sales: Transformational Strategies for Revenue Growth. Gartner Research.